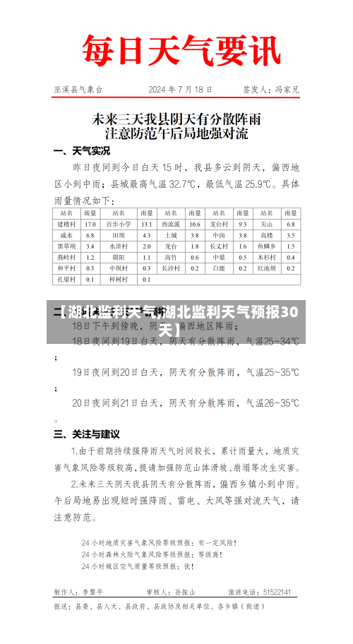
【湖北监利天气,湖北监利天气预报30天】

中国气象局连发三个预警是怎么回事?

〖壹〗 、气象局发布4个气象预警 ,分别是高温黄色预警、暴雨黄色预警、橙色山洪灾害气象预警 、地质灾害气象风险预警。中央气象台7月17日06时继续发布高温黄色预警,同时发布暴雨黄色预警;水利部和中国气象局7月16日18时联合发布橙色山洪灾害气象预警;自然资源部与中国气象局7月16日18时联合发布地质灾害气象风险预警 。

【湖北监利天气,湖北监利天气预报30天】-第1张图片

〖贰〗、应急响应升级背景与影响升级时间:9月17日9时,中国气象局将暴雨应急响应从四级提升至三级。研判依据:未来三天华西等地强降雨持续 ,部分地区累计雨量大,暴雨灾害风险高。降雨覆盖范围广,涉及多个省份 ,可能引发城乡积涝、山洪 、滑坡等次生灾害 。

【湖北监利天气,湖北监利天气预报30天】-第2张图片

〖叁〗、强对流天气:上述部分地区伴有短时强降水(最大小时降雨量20至60毫米,局地超70毫米),局地可能出现雷暴大风等强对流天气。暴雨预警等级划分依据中国气象局暴雨预警分为蓝、黄 、橙 、红四级 ,黄色预警为第三级 ,发布标准为:6小时内降雨量将达50毫米以上,或已达50毫米以上且降雨可能持续。

【湖北监利天气,湖北监利天气预报30天】-第3张图片